Электропривод
Главная сайта→
Начало раздела → Электропривод
-
Что такое электропривод переменного тока?
Что такое электропривод переменного тока?
Электроприводы переменного тока также известны как преобразователи частоты,
электроприводы с регулируемой скоростью(VSD), элект ...
-
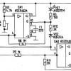
Электромагнитные контакторы
Контакторы – это аппараты дистанционного действия,
предназначенные для частых включений и отключений силовых электрических цепей
при нормальных режимах работы.
Электром ...
-
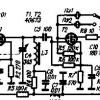
Электромоторный привод для медогонки
В последнее время по пути замены ручного привода медогонки
на электропривод идет очень много пасечников. Для не промышленной качки
меда наиболее популярными являются эле ...
||