Синтезатор частоты УКВ радиостанции

Главная сайтаНачало разделаУстройстваСинтезаторы частоты → Синтезатор частоты УКВ радиостанции

А. Денисов г. Тамбов (RA3RBE)

При работе над конструкцией УКВ радиостанции передо мной встала задача построения несложного синтезатора частоты 144 - 146 мгц.
Просматривая конструкции разных синтезаторов я наткнулся на синтезатор Михаила Кислинского (RX9CBI). Эта конструкция мне очень понравилась своей простотой, отсутствием дефицитных компонентов. Однако меня не устраивало управление с помощью переключателей. Поэтому я решил доработать схему, ввести в нее ряд дополнительных возможностей. В процессе доработки принципиальная схема изменена лишь косметически, основу ее по-прежнему составляет схема RX9CBI, а программу пришлось переписать полностью.
Итак, что же сделано нового:

Как и в исходной конструкции оставлен режим работы с разносом частоты 600 кгц через ретранслятор.

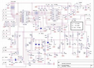
Синтезатор частоты УКВ радиостанции

Краткие пояснения к схеме.
J3 - контакт подключения кнопки увеличения частоты на 25 кгц (+25)
J4 - контакт подключения кнопки уменьшения частоты на 25 кгц (-25)
J6 - контакт подключения кнопки увеличения частоты на 100 кгц (+100)
J7 - контакт подключения кнопки уменьшения частоты на 100 кгц (-100)
вторые контакты кнопок подключены к "общему" проводу синтезатора.

Одновременное нажатие кнопок +25 и -25 переключает синтезатор в режим ретранслятора. При этом в крайнем левом разряде индикатора появляется буква "Р". Повторное нажатие этих двух кнопок возвращает синтезатор из режима ретранслятора в обычный режим и буква "Р" в левом разряде индикатора пропадает.

Одновременное нажатие кнопок +100 и -100 переключает шаг перестройки. После этого кнопки J3 и J4 перестраивают синтезатор на +5 и -5 кгц соответственно, а кнопки J6 и J7 на +20 и -20 кгц. Повторное нажатие возвращает синтезатор в режим перестройки 25/100 кгц.
По включению: ретранслятор выключен, частота 145300 (в Тамбове общий канал), шаг перестройки 25/100 кгц.

Контакты J9, J10, J11 - подключение ЖКИ от телефона "Panaphone."
Контакты J12, J13 - контроль нажатия кнопок. Сюда подключается пьезо пищалка от китайских телефонов.
Контакт J14 - переключение прием - перетача. Передача - лог. "0".
Контакт J15 - микрофонный вход.
Контакты J1, J2 - питание синтезатора.
Контакт J5 - выход "захват". Может использоваться для блокировки передатчика при отсутствии "захвата" ФАПЧ.
Контакт J8 - выход синтезатора.

Синтезатор выполнен на односторонней печатной плате с перемычками. Это сделано из-за того, что в любительских условиях трудно изготовит двухстороннюю плату с металлизацией отверстий. Проще распаять несколько перемычек.

Синтезатор частоты УКВ радиостанции




counter  ||  Хостинг Web1.0