Радиожучёк на микросхеме 74HC00 на 144М без катушек индуктивности

Главная сайтаНачало разделаХобби и развлеченияШпионские штучки → Радиожучёк на микросхеме 74HC00 на 144М без катушек индуктивности

Радиожучёк на микросхеме 74HC00 на 144М без катушек индуктивности

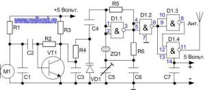
Усилитель низкой частоты собран на транзисторе VT1 и служит для повышения чувствительности микрофона. С УНЧ сигнал поступает на частотный модулятор и воздействует на варикап VD1, который подключен в цепь кварцевого резонатора (происходит модуляция НЧ). Конденсатор С5 в этой же цепи служит для подстройки частоты.

Высокая стабильность частоты задаётся кварцевым резонатором ZQ1. Чтобы передатчик попал в диапазон 144 МГц, резонатор должен быть на 16 095 кГц.

Основа жучка микросхема 74HC00 (состоит из 4 логических элементов И-НЕ). На которой собран высокочастотный тракт: D1.1 - задающий генератор на кварцевом резонаторе, D1.2 - D1.4 - Высокочастотный усилитель (согласует и усиливает ВЧ - сигнал) Данная серия микросхем способна работать на высоких частотах, это позволяет собирать на их основе схемы маломощных передатчиков.

Номиналы радиоэлементов:

Конденсаторы: С1-1нФ; С2, С7-0, 1мкФ; С3-0, 01мкФ; С4-100пкФ; С5(построечный)-6-25пкФ; С6-27пкФ; С7-0, 1мкФ.

Резисторы: R1-3кОм Для максимальной отдачи микрофона его можно более тщательно подобрать, так чтобы на нем гасилось 2, 5 Вольт; R2-30кОм; R3-2, 2кОм для большего усиления его можно подогнать, так чтобы на нём гасилось 2, 5 Вольт; R4-100кОм; R5-2, 2Мом; R6-1кОм.

Транзистор - КТ315 или аналог.

Микросхема: 74HC00.




counter  ||  Хостинг Web1.0