Модуль электронной коммутации инструментов

Главная сайтаНачало разделаХобби и развлеченияМузыканту → Модуль электронной коммутации инструментов

Модуль электронной коммутации инструментов

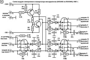
Этот модуль является дистанционно управляемым переключателем входов или выходов модулей инструментов. Состоит из 4 пар ключей на полевых транзисторах (4-й не показан т.к. не использовался), управляемых от кнопки в педали хета. Первая пара ключей направляет сигнал датчика бастома на модуль-4 (имитатор бастома) или на модуль-8 (имитатор тарелка/хлопок). Вторая и третья пара ключей служит для переключения выходов обычных или ядовито-электронных альтомов-1 и 2 соответственно. Применяя этот модуль можно оперативно (на период сбивки или акцента) без щелчков или наводок переключать датчики или выходы имитаторов.




counter  ||  Хостинг Web1.0