Металлоискатель

Главная сайтаНачало разделаХобби и развлеченияМеталлоискатели → Металлоискатель

Металлоискатель

Известно несколько методов поиска скрытых металлов:

- мостовой - прибором регистрируется разбаланс измерительного моста;

- метод сдвига фаз - измеряется фазовый сдвиг колебаний двух генераторов;

- метод эхолота (передатчик-приёмник) - принимается отражённая от металлического предмета радиоволна.

Однако на практике, в основном, применяется метод биения частот, основанный на сравнении частот двух генераторов. Он самый неточный и неэффективный из всех перечисленных, зато наиболее прост в реализации, не требует специальной настройки и мер по стабилизации частоты, а поэтому удобен для повторения. Предлагаемый металлоискатель работает именно по этому методу. Частоты обычно используют ультразвукового диапазона, поскольку здесь генераторы работают более устойчиво и с большей амплитудой.

Нередко выбирают рабочую частоту 500 кГц (или 465 кГц), чтобы применить готовые контуры ПЧ радиоприёмников. В данном устройстве генераторы настроены на частоту 200 кГц, хотя с одинаковым успехом можно выбирать любую частоту от 100 до 400 кГц.

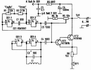
На элементах DD1.3, DD1.4 собран генератор с поисковой катушкой L1. Его частота зависит от ёмкости конденсатора С2 и индуктивности L1 (числа витков). Другой генератор, на элементах DD1.1, DD1.2 - перестраиваемый с помощью резисторов R1 и R2. Он настраивается на частоту генератора с поисковой катушкой для получения нулевых биений или плавной регулировки разностной частоты. Обычно в нём применяют катушку индуктивности и переменный конденсатор (LC-контур). В данном устройстве используется RC-цепочка, что ослабило взаимное влияние генераторов, повысило их устойчивость и упростило схему. Резистор R1 изменяет частоту грубо, a R2 - плавно. Сигналы обоих генераторов через переходные конденсаторы С3 и С4 поступают на активный смеситель-детектор, выполненный на транзисторе VT1, а с него - на усилитель ЗЧ (VT2), нагрузкой которого служат головные телефоны сопротивлением 100 Ом.

Детали. Микросхему К561ЛА7 можно заменить на К176ЛА7. Чтобы меньше "плыла" частота, керамические конденсаторы в устройстве должны быть с малым ТКЕ. В этом плане хороши слюдяные конденсаторы типа "КСО" группы Г.

Поисковых катушек лучше всего изготовить три. Одну - диаметром 150 мм, вторую - 200 мм, а третью - 260 мм. Они выполнены проводом примерно одинаковой длины (36 м) и имеют соответствующее число витков (76, 58 и 45). Провод - ПЭВ 0, 51 мм (от контура размагничивания старого цветного телевизора). Все три катушки - бескаркасные. Их наматывают на любой подходящий предмет цилиндрической формы (кастрюлю, банку и т.д.), предварительно подложив прокладку из резины или бумаги. Готовую обмотку снимают и в нескольких местах скрепляют нитками, а затем обматывают изолентой или скотчем.

При изготовлении катушек в [1] рекомендуется экранировать их от статического электричества, в [2] об этом даже не упоминается. Я свои катушки не экранировал, но сбоев в работе устройства не было.
Примерная конструкция металлоискателя показана на рис.2. При поиске мелких предметов из металла (гвоздей, ключей и т.п.) включается катушка диаметром 150 мм. Для поиска более крупных предметов требуется катушка побольше (200 мм). Что-нибудь вроде канализационного люка или подземной трубы определяется самой большой катушкой с диаметром 260 мм.

Настройка. Сначала, отпаяв один конец С3, настраивают генератор с поисковой катушкой на нужную частоту. Для этого вместо С2 временно ставят переменный трёхсекционный конденсатор (12...495 пФ )х3 и ведут поиск сигнала на вещательный приёмник, включенный на длинноволновый диапазон. А найдя, "выводят" его на частоту 200 кГц. Впрочем, это не обязательно, можно оставить частоту 150 или, скажем, 250 кГц. Определив величину ёмкости, вместо переменного ставят постоянный конденсатор. Запаяв С3 на место, резистором R1 настраивают на ту же частоту перестраиваемый генератор. Настройку определяют по нулевым биениям в наушниках.

Работа. После 10...15-минутного прогрева устройства приближают поисковую катушку к земле на расстояние, на котором будет вестись поиск, и настраивают на нулевые биения. При поиске выдерживают одинаковое расстояние рамки от земли. Появление звука в телефонах говорит о наличии металлического предмета вблизи катушки. Чем он ближе, тем больше изменяется индуктивность поисковой катушки и, как следствие, тон звукового сигнала.

Этим "миноискателем" я нашёл магистральную водопроводную трубу (для чего, собственно, и пришлось все это делать), проложенную в земле на глубине 70 см.




counter  ||  Хостинг Web1.0