Чуткий металлоискатель

Главная сайтаНачало разделаХобби и развлеченияМеталлоискатели → Чуткий металлоискатель

Чуткий металлоискатель

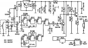
Сконструированный металлоискатель работает на принципе биений, образующихся из-за разницы колебаний образцового и перестраиваемого генераторов (5—10-й гармоникой, выбирается ближайшая по частоте). Это позволяет доводить чувствительность прибора до того, что становится возможным обнаруживать, скажем, пятикопеечную монету в грунте на 10-см, а стальную крышку люка или трубу — на 65-см глубине. Выполняемый на доступной элементной базе, металлоискатель не требует тщательной настройки и неприхотлив в эксплуатации. Электропитание — от гальванической батареи «Крона».
Перестраиваемый генератор собран по так называемой схеме «емкостной трехточки» на логических элементах DD1.1 — DD1.2 отечественной ИМС К561ЛА7. Его колебательный контур образован поисковой катушкой L1, конденсаторами С2 — С4 и варикапом VD1, подача требуемого напряжения на который обеспечена наличием потенциометра R2, выполняющего функцию органа настройки на низкую частоту биений В схему дополнительно введен транзистор VT1. Его предназначение — обеспечить термокомпенсацию варикапу VD1. Если изготавливаемому металлоискателю суждено работать в благоприятных условиях, при небольших колебаниях температуры окружающей среды, то VT1 можно исключить из данного устройства.
Образцовый генератор реализован на двух логических элементах 3И-НЕ микросхемы DD2 (К561ЛА9). Частота стабилизирована кварцевым резонатором ZQ1 (1 МГц).
И у перестраиваемого, и у образцового генераторов имеется по буферному каскаду (логический элемент DD1.3 и, соответственно, DD2.3), работающему на смеситель DD1.4. Выделяемый в последнем сигнал разностной частоты поступает на усилитель (транзистор VT2) с эмиттерным повторителем (VT3). Звуковым индикатором обнаружения металла в грунте служит микротелефонный капсюль BF1 от слухового аппарата. Стабилизатор напряжения DA1 обеспечивает «электронику» неизменными 5 В, а полупроводниковый диод VD2 защищает ее от ошибочной полярности при подключении батареи электропитания.
Перестраиваемый генератор «выводят» на требуемые 100—200 кГц, подбирая конденсатор С2 и меняя емкость «подстроечника» СЗ при среднем положении движка потенциометра R2. Добиваются, чтобы при возможно большем отношении частот образцового и перестраиваемого генераторов получить громко воспроизводимый капсюлем BF1 сигнал биений.
Усилитель с эмиттерным повторителем настраивают подбором резисторов R10 и R12. Ориентиром могут служить контрольные 2, 5 В на коллекторе VT2 и на нагрузочном резисторе R14. Юстировку термокомпенсации, выполненной на транзисторе VT1, осуществляют подбором R5. При этом добиваются, чтобы напряжение между коллектором и эмиттером VT1 находилось в пределах 2—2, 5 В. Поисковую катушку L1 наматывают на болванке диаметром 160 мм. Она содержит 60 витков провода ПЭЛ-0, 2. Затем идет однослойная обмотка изолентой. После этого катушку обертывают (с небольшим разрежением между соседними витками) серпантином из алюминиевой фольги — для электростатического экранирования. Электрический контакт между концами такого экрана недопустим (в противном случае образуется замкнутый виток).
Получающуюся рамку-датчик обматывают для защиты от повреждений двумя-тремя слоями изоляционной ленты, приклеивают «эпоксидкой» типа ЭДП к основанию (кругу из стеклотекстолита толщиной 2—4 мм) и с помощью кронштейна прикрепляют к несущей штанге — стеклопластиковой лыжной палке с ручкой и блоком. В корпусе блока размещают гальваническую батарею «Крона» и всю «электронику», смонтированную на печатной плате из 1, 5-мм фольгированного гетинакса. Соединение поисковой катушки с платой — коаксиальным кабелем, проходящим внутри несущей штанги.




counter  ||  Хостинг Web1.0