Источник питания телевизора TOSHIBA 285D8D

Главная сайтаНачало разделаТелевидение и телефонияРемонт ЖК телевизоров → Источник питания телевизора TOSHIBA 285D8D

Источник питания телевизора TOSHIBA 285D8D

Все многообразие неисправностей блоков питания сводится чаще всего к следующим дефектам:
1. Блок питания не работает, предохранители остаются целыми.
2. При включении телевизора перегорает либо сетевой предохранитель, либо предохранитель в цепи напряжения +305 V (если он есть),
3. Неисправности, проявляющиеся в занижении или завышении вторичных напряжений, причем, если первая из них связана, как правило, с короткими замыканиями в цепи нагрузки одного или нескольких вторичных напряжений, то вторая является следствием обрыва в цепи обратной связи. Обе эти неисправности в современных блоках питания, как правило, приводят к срабатыванию схем блокировки и отключению аппарата.

Итак, если блок питания не работает, а все предохранители целы, лучше всего начинать поиск неисправностей с проверки напряжения на выходе сетевого выпрямителя. Это напряжение должно составлять около +280 - 305 V, при питающем напряжении сети переменного тока равном 220 В. Кроме того, проверьте с помощью осциллографа амплитуду пульсаций этого напряжения. Если напряжение существенно ниже +305 V или вовсе отсутствует, проверьте выпрямитель сетевого напряжения. Повышенная амплитуда пульсаций указывает на неисправность основного фильтрующего конденсатора С810 (330 mF 400V) либо на обрыв диодного выпрямителя.

Если напряжение +305 V находится в пределах нормы (от 280 до 320 В), то можно приступать к тестированию ИБП. Сначала необходимо выяснить, не происходит ли блокировка блока питания сразу после включения, либо он вовсе не пытается запуститься. Это можно проверить, присоединив вход осциллографа к тому выводу мощного переключающего транзистора, который присоединен к первичной обмотке трансформатора, коллектор транзистора Q802 (2SD 1548). А землю осциллографа присоедините к “горячей земле” блока питания. Теперь включайте главный сетевой выключатель телевизора и смотрите что произойдет. Полученные данные очень помогут в поиске неисправности.

И так, если после включения телевизора здесь появится на короткое время серия импульсов, то это говорит о том, что блок питания пытается запуститься, но сразу после запуска выключается какой-либо схемой блокировки (их может быть несколько). Типичной является ситуация когда, срабатывает защита от превышения предельного значения анодного напряжения на кинескопе. Поскольку эта неисправность непосредственно связана с работой выходного каскада строчной развертки. Однако при ремонте блока питания может возникнуть необходимость убедиться в наличии или в отсутствии срабатывания этой блокировки. Убедиться в этом, а также в том, что является причиной неправильной работы блока питания. Неисправность в основном потребителе энергии, выходном каскаде строчной развертки, можно следующим способом. Необходимо, во-первых, разорвать цепь подачи питания на первичную обмотку строчного трансформатора. В рассматриваемом примере это цепь +B 115 V И, во-вторых, нагрузить источник вторичного напряжения 115V блока питания резистором 500-750 Ом мощностью 50 Вт (или, что еще удобнее, лампой накаливания 200V 100 Вт). Если при этом блок питания заработает нормально, значит, поиск неисправности следует продолжить в выходном каскаде строчной развертки, а также в схемах блокировки и защиты от недопустимых режимов.

Теперь рассмотрим ситуацию, когда после включения телевизора блок питания не пытается запуститься и вообще не подает признаков жизни.

Сначала следует, обязательно убедившись в том, что блок питания не работает, измерить постоянное напряжение на коллекторе мощного переключающего транзистора (в данной схеме Q802 2SD1548). Если на коллекторе Q802 напряжения 305V нет, а на С810 (конденсаторе фильтра сетевого выпрямителя) есть, то, скорее всего, оборвана первичная обмотка импульсного трансформатора (в данной схеме обмотка 6—3 трансформатора T803). Перед заменой трансформатора необходимо выяснить, не было ли причиной этого обрыва короткое замыкание в цепи первичной обмотки, например, пробой транзистора Q802.

Если трансформатор и мощный переключательный транзистор исправны, и на коллекторе этого транзистора имеется напряжение около +300 V, но блок питания не работает, проверьте, подается ли запускающее напряжение на задающий генератор. Задающий генератор рассматриваемого нами блока питания содержится в микросхеме IC801 (TDA 4601), а элементами цепи запуска являются D805, R818 соответственно (BYD33J) (20K). Блокировка задающего генератора, возникает в некоторых схемах, при отсутствии или чрезмерных пульсациях напряжения питания ждущего режима USTAND BY, вырабатываемого отдельным блоком. В данной схеме такая ситуация возникнуть не может, поскольку основной блок питания блокируется сигналом STAND BY высокого уровня +5V однако возможны такие неисправности цепей ждущего режима, приводящие к выключению блока питания, как обрыв нагрузочного резистора R838 или неисправность ключевого транзистора Q804 (BC 547A). Исправность транзистора Q804 можно проверить путем замыкания его базы на “холодный” общий провод. Если при этом блок питания запустится, значит, неисправность в блоке управления (постоянно держится сигнал STAND BY). Если блок питания таким образом запустить не удается, и напряжение на 9 выводе IC801 всегда остается меньше + 5V, то неисправными могут оказаться либо оптрон ждущего режима DR01 (CNY75C), либо транзистор Q804 (BC 547A). Если эти элементы исправны, но блок питания, тем не менее, не запускается, придется заменить микросхему контроллера ШИМ IC801.

Теперь рассмотрим такую часто встречающуюся неисправность, как перегорание предохранителя в цепи напряжения +305 V R801 (6, 2 Om) или сетевого предохранителя при включении телевизора. В этом случае в первую очередь следует проверить исправность мощного переключательного транзистора (в данной схеме Q802). В этом случае с помощью омметра проверяется наличие пробоя переходов база-эмиттер и база-коллектор, а также короткого замыкания между коллектором и эмиттером. В исправном биполярном транзисторе переходы должны вести себя как диоды.

Следует знать, что пробой мощного переключательного транзистора не обязательно бывает самопроизвольным, а часто вызывается неисправностью какого-либо другого элемента. В частности, в рассматриваемой схеме это может быть обрыв одного из элементов демпфирующей цепи C816, C818, R821, D808, L803, короткозамкнутый виток в первичной обмотке трансформатора T803, а также неисправность микросхемы IC801. Поэтому перед установкой исправного транзистора на место желательно проанализировать возможные причины его выхода из строя и провести необходимые проверки, иначе для устранения неисправности придется запастись большим количеством дорогостоящих, мощных транзисторов.

Например, неисправность IC801, приводящую к пробою мощного переключательного транзистора, можно установить, если включить блок питания без Q802. Выходных напряжений при таком включении, конечно, не будет. Но с помощью осциллографа можно проверить наличие импульсов на 8 выводе микросхемы ШИМ IC801, подаваемых на базу Q802 (напоминаем, что “земля” осциллографа должна быть присоединена в этом случае к “горячему” общему проводу блока питания!). И если импульсов нет. А есть постоянное, положительное напряжение, то IC801 придется заменить.

Основные цепи однотактного блока питания

Подводя итог вышесказанному, следует отметить, что методика поиска неисправностей в импульсных блоках питания имеет одну отличительную особенность. А именно, замена сгоревших резисторов, пробитых диодов и неисправных транзисторов не гарантирует успешного выполнения ремонта, поскольку после включения эти замененные элементы могут отказать вновь.

Пожалуй, наибольшие трудности при ремонте импульсных блоков питания, обусловлены, их способностью предохранять себя от перегрузок по напряжению и току посредством выключения. Большинство отказов элементов или изменений нагрузки приводят к полному отключению блока, давая один и тот же симптом “мертвого шасси”. Казалось бы, в этом случае остается только гадать; вызвана ли блокировка наличием слишком большого напряжения? Или выпрямленное сетевое напряжение слишком мало? Или слишком велик ток нагрузки? Или отказал какой-либо элемент в блоке питания или в предохранительных цепях? При отсутствии последовательной логической процедуры поиск неисправности в импульсном блоке питания может быть безуспешным Тем не менее, есть возможность исключить цепи блокировки и тем самым ограничить область поиска неисправности, выполнив шесть несложных проверок. Вспомним сначала, какие основные цепи присутствуют практически во всех импульсных блоках питания. Для этого обратимся к блок-схеме

Цепь 1: Выпрямленное сетевое напряжение (около +305 V). Эта цепь содержит линейный первичный источник питания (обычно диодный мост и фильтрующий конденсатор), блок питания ждущего режима, первичную обмотку импульсного трансформатора и связанные с ней цепи, а также мощный переключательный транзистор.

Цепь 2: Генератор импульсов и цепи запуска. Эта цепь вырабатывает управляющий сигнал для переключательного транзистора. Она может быть выполнена как в виде одного транзисторного каскада, так и специализированной интегральной микросхемы контроллера ШИМ.

Цепь 3: Вторичные цепи. Вторичные цепи содержат вторичные обмотки импульсного трансформатора и компоненты (диоды, конденсаторы и т.д.), которые обеспечивают подачу энергии в нагрузки. Большинство ИБП имеют от двух до пяти нагрузок.

Цепь 4: Обратная связь и управление. Цепи обратной связи выполняют четыре функции: - стабилизацию выходных напряжений,
- контроль над высоким напряжением;
- передачу на ИБП сигналов включено
- выключено от блока управления телевизора,
- гальваническую развязку вторичных цепей от сетевого напряжения.

Далее предлагается процедура, которая после выполнения шести определенных шагов позволяет эффективно локализовать неисправность, возникшую в каждой перечисленных выше основных цепей. При поиске неисправностей в импульсных блоках питания придерживайтесь следующих правил:

— помните, что неправильный выбор общего провода при измерениях не только даст неправильные результаты, но и может привести к выходу из строя некоторых компонентов.
— “горячий” общий провод связан с первичными цепями импульсного трансформатора и используется при измерениях в цепи 1,
— “холодный” общий провод связан с вторичными цепями импульсного трансформатора и используется при измерениях в цепях 2, 3 и 4;
— при измерениях на входе оптопары (от цепей управления) используется “холодный” общий провод,
— при измерениях на выходе оптопары (на цепи задающего генератора или контроллера ШИМ) используется “горячий” общий провод;
— будьте готовы к выполнению всех необходимых измерений.
Эффективный поиск неисправностей зависит от вашей способности быстро выполнить измерения постоянных напряжений от десятых долей до 350V и различных сигналов с размахом от 2 до 800 Вис частотой от 40 до 150 Кгц,

Итак, первым шагом должна быть

Шаг 1. Проверка напряжения питания ждущего режима (STAND ВТ)

Измеряйте это напряжение на шасси, подключенном к сети через изолирующий трансформатор. Напряжение STAND BY должно иметь правильное значение. Независимо от того, работает ли блок питания, или нет (не все импульсные блоки питания снабжены отдельным источником питания STAND BY, некоторые шасси имеют для ждущего режима второй импульсный блок питания меньшего размера, в котором в качестве драйвера используется часто та же самая микросхема, что и в основном блоке питания).

Нормально работающий источник питания STAND BY отводит подозрения от многих компонентов. Например, в этом случае можно с большой вероятностью утверждать, что микросхема драйвера и контроллера ШИМ исправна, а причина, по которой она не выдает открывающие импульсы на выходной транзистор, состоит в том, что она заблокирована каким-либо внешним сигналом.

Итак, если напряжение STAND BY нормальное, а блок питания не подает признаков жизни, переходим к шагу 2.

Шаг 2. Замена основной нагрузки

Важным шагом при ремонте ИБП является отключение выхода блока питания от цепей-потребителей вторичных, напряжений. Это поможет выяснить, выключается ли блок питания из-за внутренней неисправности, или это происходит под влиянием какой-либо внешней причины. Внешние блокирующие сигналы появляются при коротких замыканиях в нагрузках, и при срабатывании цепей защиты от перенапряжения, при неправильной работе выходных каскадов строчной и кадровой разверток, а также при неисправностях самих цепей блокировки.

Большинство ИБП не могут работать без надлежащей нагрузки, поэтому просто отсоединить все потребители энергии нельзя. Вместо отсоединенных нагрузок необходимо подключить резистивный эквивалент (хотя бы один вместо всех), Подходящим эквивалентом нагрузки является лампа накаливания, которая ограничивает до безопасного уровня потребляемый по данной вторичной цепи ток и наглядно демонстрирует наличие в этой цепи напряжения. Мощность и рабочее напряжение лампы нагрузки, соответствует эквиваленту нагрузки. Например, если в цепь питания выходного каскада строчной развертки подается вторичное напряжение +115 V, то в качестве эквивалента подходит стандартная лампа 100 Вт 220 V, а цепь 15 V следует нагружать на 18-вольтовую лампу мощностью 10 Вт.

Вы должны разорвать цепь питания выходного каскада строчной развертки, чтобы удалить нормальную нагрузку. Убедитесь, что разрыв цепи сделан таким образом, чтобы делитель напряжения цепи обратной связи остался присоединенным к шине питания

Удаление выходного строчного транзистора разрывает цепь питания, однако не пытайтесь подключить лампу-эквивалент вместо удаленного транзистора! Первичная обмотка строчного трансформатора не рассчитана на пропускание постоянного тока, поэтому присоединяйте лампу так, как это показано на рис.3.

Когда после замены реальной нагрузки эквивалентом вы включите блок питания, возможна одна из четырех перечисленных ниже ситуаций.

-Лампа светится. Это показывает нормальную работу ИБП. Неисправность, по причине которой ИБП блокируется, находится во внешних цепях. Это может быть короткое замыкание, слишком высокое напряжение на кинескопе или неисправность цепей блокировки и защиты.
-Лампа не светится, (блок питания не запускается).
-Лампа вспыхивает, но сразу гаснет, (блок питания запускается, но сразу блокируется),
-Лампа светится слишком ярко (отсутствует стабилизация выходного напряжения).

Последние три ситуации показывают, что неисправность необходимо искать в самом блоке питания, для чего выполняем шаг 3.

Шаг 3. Отключение сигнала управления от мощного транзистора

Разорвите цепь подачи сигнала управления на базу мощного переключательного транзистора. Для этого достаточно отпаять какой-либо элемент, включенный последовательно в эту цепь. Это позволит вам искать неисправность в блоке питания, включенном в сеть, без риска получить какую-либо перегрузку, поскольку никаких выходных напряжений в этом случае производиться не будет. Например, можно будет перейти к шагу 4.

Шаг 4. Проверка цепи 1

Цепь I включает в себя элементы, пропускающие ток от выхода линейного источника питания — шины выпрямленного сетевого напряжения +305 V - эмиттера переключающего транзистора Проверку цепи 1 удобно проводить с использованием регулируемого автотрансформатора и осциллографа, настроенного на измерение постоянного напряжения. Присоедините вход осциллографа к коллектору, переключательного транзистора и постепенно увеличивайте переменное напряжение, подаваемое на вход ИБП, от нуля до номинального значения 220 В. При этом может наблюдаться низкий ток потребления, нормальное напряжение (около +305V при сетевом напряжении 220 В). Это показывает, что источник выпрямленного сетевого напряжения исправен, однако с элементами цепи 1 возможны проблемы. Начинайте с проверки мощного переключающего транзистора. Проверьте также резисторы и если вы полагаете, что резисторы изменили свое сопротивление, замените их заведомо исправными.

Выпрямленное напряжение и ток, потребляемый от сети 220V равны нулю. Такая ситуация возникает при обрыве в цепи +305 V. Проверьте предохранители, защитные резисторы, диоды выпрямительного моста и первичную обмотку импульсного трансформатора. Перед заменой исправных элементов, выясните, не была ли причиной их обрыва токовая перегрузка, например, вследствие пробоя переключательного транзистора или какого-либо другого элемента.

Выпрямленное напряжение равно нулю или мало при повышенном токе потребления от сети 220 В. Такие симптомы возникают при коротком замыкании в цепи 1 либо в самом источнике выпрямленного сетевого напряжения. Проверьте, не пробит ли переключающий транзистор, диоды выпрямителя, конденсатор фильтра. Проверьте также импульсный трансформатор на короткозамкнутые витки и на замыкание между обмотками.

Если короткое замыкание в цепи 1 не обнаружено, переходим к шагу 5.

Шаг 5. Проверка цепей задающего генератора

Во-первых, убедитесь, что на микросхему задающего генератора поступает запускающее напряжение. В большинстве ИБП запускающее напряжение формируется резистивным делителем. Включенным в цепь выпрямленного сетевого напряжения +305 V. Проверка запускающего напряжения, должна быть обязательно проведена до проверки задающего генератора поскольку присоединение пробника осциллографа к контрольной точке выхода задающего генератора может послужить толчком к его запуску. Блок питания в этом случае заработает, а после выключения и последующего включения вновь не запустится, и причина его неисправности останется невыясненной.

Во-вторых, тщательно проверьте с помощью осциллографа все параметры выходного сигнала задающего генератора: размах, частоту, уровень постоянной составляющей. Вход осциллографа должен быть присоединен к специальной контрольной точке выхода задающего генератора, а не к тому выходу, который управляет переключательным транзистором. Управляющий сигнал на переключательный транзистор может не поступать, если микросхема контроллера блокирована каким-либо внешним сигналом. Если частота сигнала более чем на 10% выше номинальной, или если на осциллограмме наблюдаются шумовые всплески и регулярные выбросы, то микросхему задающего генератора придется заменить.

Проверив исправность микросхемы задающего генератора и контроллера ШИМ, переходим к шагу 6.

Шаг 6. Динамический контроль цепи 4

Эта процедура позволяет проверить, правильно ли работают элементы обратной связи и управления, входящие в цепь 4 блок-схемы (рис.2.) Неисправности в этой цепи часто вызываются отказами транзисторов, отключающими всю петлю обратной связи, Динамический контроль цепи 4 способствует эффективному и быстрому выявлению и устранению этих проблем.

Для выполнения этой проверки вам понадобится внешний регулируемый источник питания постоянного тока, способный выдавать напряжение, равное вторичному напряжению, поступающему для питания выходного каскада строчной развертки (в нашем примере +115 В). Выход этого источника подключается к шине вторичного напряжения так, как это показано на рис. 4, а затем с помощью измерительных приборов исследуется реакция элементов цепи 4 на изменения напряжения на шине +115.
1. Отсоедините эквивалент нагрузки (лампу накаливания) от шины +115 V.
2. Присоедините выход внешнего источника питания к тому месту, где был отсоединен эквивалент.
3.Присоедините вход осциллографа или вольтметра постоянного тока к управляющему входу контроллера ШИМ (выходу оптопары).
4. Установите напряжение сети 220V и включите телевизор.
5. Изменяйте напряжение внешнего источника питания от+100V до номинального значения +110V и далее до +115, наблюдая при этом изменение напряжения на выходе оптопары.

Если цепь обратной связи работает нормально, то увеличение напряжения внешнего источника сопровождается увеличением напряжения на выходе оптопары. Типичной является ситуация, когда на 1 вольт изменения напряжения +B приходится 0, 1 V изменения напряжения на коллекторе фототранзистора оптопары. Если напряжение остается постоянным, то в первую очередь следует проверить: Исправность оптопары (помните при выполнении измерений о правильном выборе “горячего” и “холодного” общего провода!), В дальнейшем необходимо проверить остальные элементы цепи обратной связи и управления, включая те, которые передают сигналы вкл/выкл от микропроцессора и сигналы блокировки от различных устройств защиты. Часто отказывают электролитические конденсаторы, которые должны быть проверены на обрыв, утечку и потерю емкости.

В заключение следует отметить, что многие элементы в ИБП работают в условиях больших токов и напряжений на сравнительно высоких частотах, и поэтому их надежность имеет значение, для безопасной эксплуатации телеприемника. В связи с этим производите их замену при необходимости только на те элементы, которые

указаных в перечне элементов фирмы-производителя.

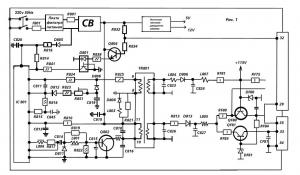
В статье нумерация элементов взята из принципиальной схемы телевизоров цветного изображения альбома №5 страница 104-105. А основная схема (рис. 1) взята из пособия по ремонту импульсных источников питания (Автор Ю.И. Фомичев “Источники питания с устройствами управления на ИМС”). Напряжение вторичного источника питания +B по принципиальной схеме равно 147V.




counter  ||  Хостинг Web1.0