Продление жизни лампы дневного света

Главная сайтаНачало разделаСхемыЭто интересно → Продление жизни лампы дневного света

В [1, 2] описаны схемы, которые позволяют продлить жизнь лампы дневного света (ЛДС). Они, безусловно, заслуживают внимания, привлекают своей простотой, доступностью и могут быть рекомендованы для повторения. Но при повторении этих схем нужно иметь в виду, что нить накаливания ЛДС, которая остается "живой”, работает с перегрузкой, поскольку перегоревшая нить накаливания шунтирована “проволочной перемычкой”. Такой форсированный режим работы лампы из-за уменьшения сопротивления цепи нитей накаливания в два раза приводит к ее быстрому износу, и она выходит из строя. Кроме того, схема "реанимации", приведенная в [2], требует дополнительной установки пусковой кнопки, поэтому при управлении ЛДС с помощью настенного выключателя возникает проблема - где же разместить эту пусковую кнопку, чтобы включать лампу, установленную на потолке?

Продление жизни лампы дневного света

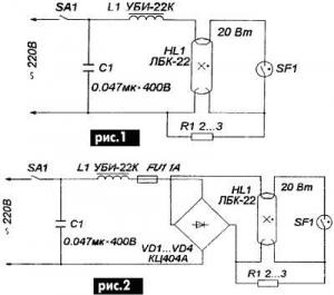
В схеме “реанимации", которая показана на рис.1, этих недостатков нет. Как видно из рис.1, перегоревшая нить накала ЛДС шунтирована не перемычкой, а проволочным резистором, сопротивление которого равно холодному сопротивлению нити накала. Для ламп мощностью 20 и 30 Вт (ЛБК22, ЛБУЗО) это сопротивление составляет 2...3 Ом. Проволочный резистор R1 выполнен на резисторе типа ВС-0, 25 10 кОм и состоит из 2-3 витков нихромового провода диаметром 0, 15...0, 2 мм.


В качестве резистора R1 очень удобно использовать переменный проволочный резистор типа СП5-28А номиналом 33 Ом или подобные ему, подбирая при наладке величину его сопротивления так, чтобы нить накаливания ЛДС не перегружать (при пуске она должна быть красного или розового цвета при уверенном зажигании лампы). При наладке схемы необходимо также учитывать рекомендации [1], которые обеспечивают уверенное зажигание ЛДС.


Чтобы больше приблизить работу ЛДС во время ее пуска к работе с целыми нитями накаливания, последовательно с "холодным" сопротивлением резистора R1 включают три параллельно соединенные лампочки накаливания типа МН 13, 5-0, 18 (с напряжением 13, 5 В и током 0, 18 А). Вольтамперная характеристика (ВАХ) их такая же, как и ВАХ нити накаливания ЛДС. Вместо этих трех лампочек можно использовать одну автомобильную лампу 12 В х 6 св.


Однако при "реанимации” могут быть случаи, когда добиться нормальной работы ЛДС с помощью схемы рис.1 не удается. Лампа загорается тяжело и мигает с частотой 25 Гц, несмотря на все хитрости, указанные в [1]. Это мигание не устраняется и при вынутом стартере SF1 и сопровождается повышенным нагревом дросселя. Такая работа лампы объясняется тем, что она перешла в однополупериодный режим работы из-за потери эмиссии одним из электродов, т.е. лампа работает как диод, пропуская ток только в одном направлении, в результате через дроссель течет постоянная составляющая выпрямленного тока, что и вызывает его нагрев.


В данном случае обеспечить нормальную работу ЛДС непосредственно от сети переменного тока не удается. Но оживить лампу можно и в этом случае, она может еще надежно поработать, если перевести ее на питание током одного направления, соединив ее с выходом однополупериодного выпрямителя. На рис.2 показана такая схема включения. Работа лампы по этой схеме подобна работе лампы по рис.1 за исключением того, что по ней течет однонаправленный ток с частотой 100 Гц, при этом целая нить накаливания выполняет функцию катода лампы, а поврежденная - анода.


В качестве диодов моста VD1...VD4 можно использовать сборки типов КЦ402...КЦ405 на 600 В и ток 1 А для ЛДС мощностью 20, 30, 40 и 65 Вт. Очень удобна сборка типа КЦ404, которая имеет держатель предохранителя.


К.В. Коломойцев. г. Ивано-Франковск


Литература
1. Ховайко В. Восстановление люминесцентных ламп//Радио. - 1997.
- №7 -С.37
2. Есеркенов К. Способ “реанимации”ламп дневного света//Радио.
- 1998. - №2. - C.61.




counter  ||  Хостинг Web1.0