Пороговый детектор радиации

Главная сайтаНачало разделаЭлектроника в промышленностиДатчики и индикаторы → Пороговый детектор радиации

Пороговый детектор радиации

Для автоматического контроля радиационной обстановки нужны приборы, формирующие сигнал тревоги при возникновении ионизирующего излучения, уровень которого превышает некоторое заданное значение. Это значение — его называют пороговым — тем или иным способом выставляют в самом приборе. Расположенный в удалении, подчас в труднодоступном месте, такой прибор должен заблаговременно предупредить человека о надвигающейся радиационной опасности.
Что может стать ее источником? Например, любой из радиационных излучателей, которыми обзавелись медицина, геологоразведка, промышленность и др. И которые рано или поздно, но обязательно (!) «выйдут из-под контроля».
Своевременное, возможно, более раннее обнаружение таких источников в пока еще неповрежденном виде является важнейшей задачей служб радиационного контроля. Но по силам ли им эта задача? Ведь для того, чтобы заметить даже самый «дальнобойный» из таких излучателей — γ-излучатель высокой активности, — нужно оказаться от него на расстоянии, не превышающем нескольких сотен метров. Располагают ли казенные службы нужными средствами? Могут ли они регулярно, достаточно часто сканировать немалую нашу страну хотя бы с таким «шагом»?.. Они не могли этого делать и в лучшие свои времена.
Остается позаботиться о себе самим... Да и так ли уж трудно изготовить прибор, способный обнаружить мощный источник ионизирующей радиации, если он, обретя свободу, объявится поблизости сам? Пусть даже на короткое время — проследовав, например, в автомобиле. Или, что хуже, проникнув в качестве обычного мусора на местную свалку. Или, что еще хуже, оказавшись в фабричном или заводском сырье, ожидающем переработки.
Такой источник необходимо обнаружить в любом случае. Но особенно важно найти его до того, как он обретет практически неизвлекаемую форму. Предназначенные для этих целей два прибора — стационарный и патрульный — описаны ниже.

Стационарный дозиметр-автомат.

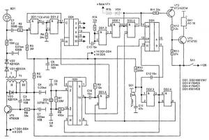
Принципиальная схема порогового дозиметра, способного обнаружить среди перемещающихся перед ним предметов источник γ-излучения, а в подходящих условиях — и β-излучения, изображена на рис.
Его радиационный детектор BD1 — счетчик Гейгера типа СБМ20. Необходимое для его питания высокое напряжение формируется как обычно: высоковольтные импульсы, возникающие на обмотке I трансформатора Т1 блокинг-генератора, через диоды VD1 и VD2 заряжают конденсатор С2 до напряжения 400—450 В, который и становится источником питания счетчика Гейгера.
Импульсы напряжения, возникающие на аноде счетчика в момент его возбуждения γ-квантом, приводятся к цифровому «стандарту» одновибратором, выполненным на элементах DD1.1, DD1.2. Длительность этих импульсов — tи DD1.2 ≈ 0, 7 • R4 • С5 = 0, 7 • 24 • 103 • 4700 • 10-12 ≈ 0, 1 мс — меньше «мертвого» времени счетчика СБМ20 и не ограничивает его быстродействия. Сформированные импульсы поступают на вход С (выв. 1) счетчика-накопителя DD4 и суммируются в нем.
Но время их суммирования ограничено 1-секундным интервалом: ежесекундно с таймера (микросхема DD3) на вход R счетчика DD4 поступают короткие, длительностью tR DD4 ≈ 0, 7 • R9 • C10 = 0, 7 • 12 • 103 • 15 • 10-9 ≈ 0, 1 мс, импульсы сброса, возвращающие его в нулевое состояние.
Если за время между двумя импульсами сброса в счетчик DD4 поступит такое число импульсов, что на его выходе, подключенном к конденсатору С13 (на рис. это выход 8 DD4), появится напряжение высокого уровня, то фронтом этого импульса триггер, выполненный на элементах DD2.1 и DD2.2, будет переведен в «единичное» состояние, и низкое напряжение на выходе DD2.1 сменится высоким. Это напряжение откроет транзисторный ключ (VT2, VT3), и на пьезосирену ВА1 поступит питание.
Длительность звучания пьезосирены зависит от того, к какому из выходов счетчика DD5 будет подключен конденсатор С12. Получив разрешение (напряжение высокого уровня на входе CN), DD5 начнет счет прямоугольных импульсов, поступающих с таймера на его вход СР с частотой 1 Гц. Это будет продолжаться до тех пор, пока спад напряжения на закоммутированном выходе счетчика DD5 (на рис. это выход 9) не преобразуется на выходе DD2.4 в короткий «единичный» импульс общего сброса, переводящий все запоминающие элементы прибора в нулевое состояние. Общий сброс системы может быть осуществлен и вручную — кнопкой SB1 «Старт».
Почти все резисторы в приборе типа МЛТ-0, 125 (R1 и R7 — КИМ-0, 125). Конденсаторы: С1 - КД-26; С2 - К73-9; С3 -К53-30; С4, С5, СП - КМ-6 или К10-17-2б; С10, С12, С13 -КМ-5; С8, С9 — КД-1; С6, С7 — Gloria или любой другой оксидный приемлемых габаритов. ВА1 — любая 12-вольтовая пьезосирена, потребляющая ток не более 1 А. Счетчик BD1 — СБМ20 в двухцокольном исполнении.
Трансформатор Т1 наматывают на кольцевом сердечнике М3000НМ (никель-марганцевый феррит) типоразмера К16 х 10 х 4, 5 мм (внешний диаметр х внутренний диаметр х высота). Острые ребра сердечника заглаживают шкуркой и покрывают электрически и механически прочной изоляцией, например, обматывают тонкой лавсановой или фторопластовой лентой.
Первой наматывают обмотку I, она содержит 310 витков провода ПЭВ-2-0, 07. Намотку ведут почти виток к витку, в одну сторону, оставляя между ее началом и концом промежуток в 1...2 мм. Обмотку I покрывают слоем изоляции и поверх наматывают обмотку II — 8 витков провода диаметром 0, 15...0, 2 мм в любой изоляции — и обмотку III — 3 витка тем же проводом. Обмотки II и III должны быть распределены по сердечнику возможно равномернее. Расположение обмоток и их выводов должно соответствовать рисунку печатной платы, а их фазировка — указанной на принципиальной схеме (синфазные концы обмоток — входящие в отверстие сердечника с одной стороны — обозначены точками).
Изготовленный трансформатор покрывают слоем гидроизоляции, например, обматывают узкой полоской липкой изоленты ПВХ. На плату трансформатор крепят винтом М3 с использованием двух эластичных (не продавливающихся обмоток) шайб.
В собранном без ошибок приборе потребуется лишь правильно выставить порог его срабатывания. С одной стороны, он должен надежно зафиксировать появившийся источник радиации, с другой — вероятность ложного срабатывания прибора должна быть достаточно малой.
Радиационная чувствительность прибора — уровень наведенного источником поля, при котором он включит сигнал тревоги — зависит от коммутации счетчика DD4. Если это будет сделано так, как показано на рис. (конденсатор С13 подключен к выходу 8 DD4), то Nпор = 8, и прибор включит сигнал тревоги, если уровень наведенного поля превысит уровень естественного радиационного фона Dф = 15 мкР/ч примерно в 24 раза (Nпор• 60/Nф = 8•60/20).
Можно было бы, казалось, без особых затруднений снизить порог включения тревожного сигнала: простым переключением конденсатора С13 на выход 4 (выв. 5) счетчика DD4, то есть установив порог Nпор = 4. Но это приведет к тому, что время от времени прибор будет подавать сигнал тревоги без каких-либо на то оснований. Причина — флуктуации естественного радиационного фона, способные при такой короткой экспозиции вывести счетчик DD4 в позицию выставленного порога. И хотя ложная тревога не исключается и при Nпор = 8, вероятность того, что на 1-секундном интервале появятся восемь фоновых импульсов (при том, что среднее их число Nф/60 = 20/60 = 0, 3 имп), очень невелика.
Конечно, порог включения тревожного сигнала может быть и более высоким — достаточно переключить конденсатор С13 на выход 16 или 32 DD4. А если элементы DD1.3 и DD2.1 включить так, как показано на рис. 2, то по-разному подключая входы DD1.3 к выходам счетчика DD4, мы сможем закоммутировать в приборе и некоторые другие пороги. Например, Nпор = 9 (заком-мутированы выходы 8 и 1 DD4), Nпор = 10 (закоммутированы выходы 8 и 2) или Nпор = 12 (закоммутированы выходы 8 и 4).
Компоновка прибора зависит от поставленной задачи и места его расположения. Если пьезосирена будет установлена около электронного блока, то своим включением она укажет на появившийся поблизости источник радиации. Укажет тем, кого это в первую очередь и касается (чтобы не подрывать «трудовой энтузиазм масс», можно, конечно, поставить не слишком громкую сирену лишь у себя в кабинете).
В качестве источника питания можно взять герметичный кислотный аккумулятор Y1.2-12 (напряжение 12 В, емкость 1, 2 А • ч, габариты 97 х 43 х 57 мм, вес 0, 52 кг), никель-кадмиевый аккумулятор (например, 10КНГ-3, 5) и даже батарею, составленную из гальванических элементов (например, из восьми последовательно включенных элементов 373). Вообще подойдет любой 12-вольтовый источник, если его емкость будет достаточной для продолжительной работы прибора в дежурном режиме (потребляемый им в этом режиме ток не превышает 1, 5...2 мА), а наибольший отдаваемый ток будет достаточен для питания пьезосирены (для АС-10 — 0, 25 А).
Тревожный акустический сигнал можно продублировать световым, например, красными светодиодами большой яркости, включив их так, как показано на рис. Поскольку потребляемый такой цепочкой ток невелик (около 20 мА), их может быть несколько. Если прибор может оказаться в очень сильном радиационном поле, способном за счет большой скорости счета «посадить» относительно маломощный источник питания счетчика Гейгера, в схему прибора можно ввести цепь R15VD4 (показана штриховкой). В режиме тревоги она увеличит частоту блокинг-генератора и соответственно частоту подпитки конденсатора С2. Номинал R15 — 10...15 кОм.
Блок питания счетчика Гейгера в этом приборе можно выполнить и так, как это сделано в микромощном радиационном индикаторе. В этом случае подпитка высоковольтного конденсатора будет происходить при каждом срабатывании счетчика Гейгера, что позволит иметь и высокую энергоэкономичность прибора в дежурном режиме, и нормальное питание счетчика в мощных радиационных полях.
В приборе могут быть задействованы практически любые 400-вольтовые счетчики Гейгера, имеющие как меньшую по сравнению с СБМ20 радиационную чувствительность (СБМ21, СБМ10 и др.), так и большую (СБМ19, СБТ10А и др.). Потребуется лишь, руководствуясь изложенными выше соображениями, установить нужное включение счетчика DD4.
Прибор располагают около перемещающихся предметов. Это может быть конвейерная лента с гравием и песком на бетонном заводе, узкоколейка для вагонеток, загружающих печь, и т. п. Он может быть установлен даже на стреле экскаватора — источник радиации может обнаружиться при рытье траншеи или погрузке строительного мусора. Установленный у ворот завода, он предупредил бы и случай, произошедший в Подольске... Вот что тогда писал об этом «Московский комсомолец»: «Беда пришла на Подольский завод цветных металлов (ПЗЦМ) внезапно, хотя, по мнению специалистов, ее следовало ожидать. При очередном радиометрическом обследовании Подмосковья здесь были обнаружены участки с высокой радиацией. Поиск источника показал, что вместе с металлоломом — сырьем, на котором работает завод, кто-то «сплавил» сюда около 200 т радиоактивных материалов. Кто — сказать сейчас почти невозможно, так как лом поступает со всех концов страны. Прокуратура ведет расследование...»
Радиоактивный лом был бы обнаружен таким прибором мгновенно и, конечно, не попал бы в переплавку. А прокуратура уже на следующий день допрашивала бы поставщика...
И заметим, что этот «светящийся» завод был обнаружен лишь после Чернобыля, то есть во времена необыкновенно высокой активности наших дозиметрических служб. Беда не пришла внезапно, а была лишь внезапно обнаружена — между радиационным загрязнением завода и его обнаружением могли пройти годы. Это при том, что владелец даже самого простого радиационного индикатора заметил бы «свечение» этого завода уже на дальних к нему подступах. В чем, собственно, автор кники убедился сам.
При контроле автотрассы прибор рекомендуется устанавливать около мест естественного торможения автомобилей: у железнодорожных переездов, около светофоров, у естественных или намеренно созданных дефектах дорожного покрытия и т. п. Причина понятна — нужна хотя бы одна полноценная экспозиция.
При контроле пешеходов прибор располагают в местах их естественной концентрации и неспешного перемещения: у эскалатора метрополитена, на трапе самолета, в дверях, у турникетов и т. п.
Однако в некоторых случаях широковещательная тревога может быть нежелательна и на самом деле, например, по оперативным соображениям. Тогда пьезосирену выносят в сторону и связывают с радиационным блоком той или иной линией связи. Обычно проводной, но если сделать это не удается (проблемой может стать, например, прокладка проводов под бетонным полотном шоссе), то выбирают одну из разновидностей беспроволочной связи: радио, лазерный или инфракрасный канал связи.




counter  ||  Хостинг Web1.0