Экономичный индикатор α, β, γ – излучения

Главная сайтаНачало разделаЭлектроника в промышленностиДатчики и индикаторы → Экономичный индикатор α, β, γ – излучения dverimariam/shop/shpon_pu_lak/" target="_blank">Цены, двери межкомнатные шпонированные от производителя.

Экономичный индикатор α, β, γ – излучения

Этот счетчик имеет тонкое (9...11 мкм) слюдяное окно значительной площади (5, 6 см2) и поэтому обладает достаточно высокой чувствительностью не только к γ- и жесткому β-излучению, но и к мягкому β- и даже к α-излучению.
Об особой опасности α-излучения мы уже говорили (α-частица обладает чрезвычайно высокой ионизирующей способностью). Однако быстрое торможение α-частиц в средах (даже в воздухе) предъявляет к α-чувствительному счетчику Гейгера особое требование: он должен иметь очень тонкое, пробиваемое α-частицей «окно». Так, например, для регистрации излучения плутония-239, самые энергичные α-частицы которого полностью поглощаются воздушной «подушкой» толщиной 3, 5 см, не годятся счетчики со слюдяным окном толщиной 3, 5/2200 ≥ 16 мкм (слюда плотнее воздуха примерно в 2200 раз).
Из счетчиков Гейгера, выпускавшихся нашей промышленностью на протяжении многих лет, α-чувствительными могут быть признаны только СБТ11, СБТ7 и СБТ9. Но счетчик СБТ7 уже давно, похоже, не производится, а площадь слюдяного окна в СБТ9 так мала (около 0, 2 см2), что его чувствительность к α-излучению оказывается очень небольшой (по сравнению с СБТ11 меньше примерно в 30 раз). Правда, судя по литературе, наша промышленность приступила к выпуску новых α-чувствительных счетчиков, но будут ли они доступны на самом деле?
Другой, тоже очень важной характеристикой радиационного индикатора является его способность работать без смены источника питания настолько долго, насколько это может потребоваться. Так как основным энергопотребителем во всех здесь описанных приборах является блокинг-генератор, преобразующий напряжение батареи в нужное счетчикам Гейгера высокое напряжение, оценим КПД этого преобразователя.
Примем длительность импульса тока, возникающего в счетчике при его возбуждении ионизирующей частицей, равной tимп < 0, 25 мс, его амплитуду — Iимп≈ Uимп/Rнагр = 100/15 • 106 ≈ 7 мкА (при Uимп> 100 В счетчик гаснет, Rнагр = 15 • 106 МОм — обычная нагрузка в описанных здесь приборах) и оценим импульсное энергопотребление счетчика Гейгера:
Римп = IимпUимп = 7 • 10-6 • 100 = 7 • 10-4 Вт.
Примем фоновую скорость счета Nф = 0, 3 имп/с и оценим энергопотребление счетчика в фоновых полях:
Pср < Pимп tимп/Nф = 7 • 10-4 • 0, 25 • 10-3 / 0, 3 = 6 • 10-7 Вт.
Поскольку энергопотребление самого блокинг-генератора Рпотр = UпитIпотр = 9 • 0, 2 • 10-3 = 1, 8 • 10-3 Вт, то КПД такого преобразователя η = Рсрпотр = 6 • 10-7/1, 8 • 10-3 = 3 • 10-4, то есть η = 0, 03%! А это значит, что КПД преобразователя наверняка может быть повышен.
Несложно заметить, что основным энергопотребляющим элементом в преобразователе, основой которого является классический блокинг-генератор, является времязадающий резистор. Но пауза между импульсами в блокинг-генераторе может быть сформирована и без столь значительных энергозатрат. Так, как сделано в этом приборе.
Заметим, что здесь U2 DD2 € [U0] и ток в резисторе R9 отсутствует на протяжении почти всей паузы tпауз = R11 • С8 = 10 • 106 • 0, 068 • 10-6 ≈0, 7 с. И лишь после того как напряжение на резисторе R11 станет ниже 2 В (напряжения отсечки полевого транзистора в DD3.1), напряжение на выходе DD2.6 станет «единичным» — U2 DD2 € [U1], — и блокинг-генератор, начав работать в своем обычном режиме, сформирует очередной импульс.
Однако столь редкая подпитка конденсатора С2 может оказаться недостаточной: появление источника радиации высокой активности может «посадить» UC2 и снизить напряжение питания счетчика Гейгера до недопустимого уровня.
Чтобы этого не случилось, введена цепь формирования блокинг-генератором внеочередного импульса подпитки конденсатора С2. При возбуждении счетчика Гейгера ионизирующей частицей на выходе DD1.2 возникает напряжение из [U0] и на входе 3 DD3.1 создаются условия для внеочередного возбуждения блокинг-генератора.
Такой способ формирования паузы позволил снизить ток, потребляемый радиационным индикатором в фоновых полях, до 20 мкА и соответственно увеличил продолжительность непрерывной работы прибора без смены источника питания до 3—4-х лет.
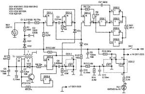
Почти все резисторы в приборе МЛТ-0, 125 (R1 и R11 — КИМ-0, 125). Конденсаторы: С1 - КД-26; С2 - К73-9; СЗ, С4, С6, С10, С11 - КМ-6 или К10-17-2б; С7 - К53-30; С5, С9 - К50-35 или К50-40.
Трансформатор Т1 наматывают на магнитопроводе, составленном из двух склеенных стопкой колец М3000НМ типоразмеpa К12 х 8x3 мм (то есть общая его высота 6 мм). Магнитопровод подготавливают, обтачивая его острые кромки. Первой наматывают обмотку I, она содержит 420 витков провода ПЭВ-2-0, 07. Намотку ведут почти виток к витку, в одну сторону, оставляя между ее началом и концом промежуток примерно в 1 мм. Обмотку I покрывают слоем изоляции и по ней наматывают обмотку II — 8 витков провода диаметром 0, 15...0, 2 мм в произвольной изоляции и обмотку III — 3 витка тем же проводом. Обмотки II и III должны быть распределены по сердечнику возможно равномернее и с учетом рисунка печатной платы. Фазировка обмоток должна соответствовать указанной на принципиальной схеме: синфазные выводы обмоток (входящие в отверстие ферритового кольца с одной стороны) обозначены точками.
Изготовленный трансформатор обматывают узкой полоской липкой изоленты ПВХ и крепят на плате винтом МЗ между двумя эластичными шайбами.
Счетчик СБТ11 состоит из четырех секций, его цоколевка приведена на рис. (аноды двух секций объединены в самом счетчике и имеют общий вывод).
При низких скоростях счета (до 1000 • Nф) все секции этого счетчика обычно включают параллельно.




counter  ||  Хостинг Web1.0