Схема звуковой приманки для рыб

Главная сайтаНачало разделаХобби и развлеченияЭлектроника на рыбалке → Схема звуковой приманки для рыб

Схема звуковой приманки для рыб

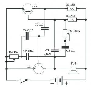
Как известно, рыбы часто проявляют значительный интерес к различным звукам, возникающим в толще воды. На этом основан принцип действия многих рыболовных искусственных приманок. Предлагаемая Вам конструкция представляет собой электронный звуковой генератор с погружаемой в толщу воды звукоизлучающей частью.

Все устройство генератора размещено в подходящей по форме коробке, например, в мыльнице. Генератор собран на двух транзисторах, нагрузкой его служит динамический громкоговоритель с сопротивлением звуковой катушки 75 Ом. С помощью двух переменных резисторов R3 и R4 можно изменить частоту звуковых колебаний и таким образом подобрать наиболее привлекательный для рыб звук. В конструкции генератора могут быть применены как низкочастотные маломощные п-р-п транзисторы типа МП111-МП113, так и высокочастотные КТ315, с любыми буквенными индексами. В качестве звукоизлучающего громкоговорителя можно применить любой телефонный капсюль с сопротивлением обмотки около 75 Ом, например ДЭМ-4М, мембрана которого заклеивается водонепроницаемой пленкой. Громкоговоритель соединяется с основной схемой с помощью необходимой длины провода, и во время рыбалки погружается в толщу воды на необходимую для ужения глубину. Как видите, конструкция очень проста, дешева и доступна для повторения.





counter  ||  Хостинг Web1.0