Квакалка

Главная сайтаНачало разделаХобби и развлеченияЭлектроника на рыбалке → Квакалка

Квакалка

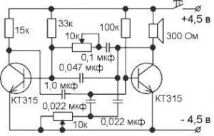
Суть приманки - та же что и у манка охотника.
Данное устройство издает квакающий звук, который привлекает рыбу. Параметры звука устанавливаются с помощью двух переменных резисторов. Питается устройство от трех батареек, хватает которых на долго. В качестве излучателя применен наушник от телефонного аппарата, доработанный для погружения в воду, последовательно с ним рекомендую поставить второй наушник сопротивлением 50 Ом и установить его в корпусе приманки для контроля. Применяют устройство следующим образом: наушник на длинных проводах опускают в воду и включают устройство на 5-10 секунды с интервалом в 15-20 секунд. Устройство пригодно как для зимней, так и для летней рыбалки.




counter  ||  Хостинг Web1.0