Светотир С. Гордеева

Главная сайтаНачало разделаХобби и развлеченияЭлектронные игрушки → Светотир С. Гордеева

Светотир С. Гордеева

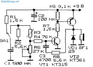
Светотир С. Гордеева позволяет не только играть, но и тренироваться [Р 6/83-36]. Фотоэлемент (фотосопротивление, фотодиод — R3) направляют на светящуюся точку или солнечный зайчик и нажимают спусковой крючок (SA1). Конденсатор С1 разряжается через фотоэлемент на вход генератора импульсов, работающего в ждущем режиме. В телефонном капсюле раздается звук. Если наводка неточна, и сопротивление резистора R3 велико, то энергии разряда недостаточно для запуска генератора. Для фокусировки света необходима линза.




counter  ||  Хостинг Web1.0