Умножитель частоты на фазовращателях

Главная сайтаНачало разделаУстройстваЦифровая электроника → Умножитель частоты на фазовращателях В отличие от обычных умножителей частоты умножители на фазовращателях могут обеспечить спектрально чистый, не требующий фильтрации выходной сигнал. Используя для расщепления фазы широкополосные фазово-разностные цепи, можно реализовать частотно-независимые умножители, работающие в диапазоне, который перекрывает множество октав.

Принцип работы умножителей такого типа показан на рис.1, а. Частота синусоидального сигнала умножается на N путем разделения входного напряжения на N различных фаз, равноудаленных друг от друга в диапазоне 360°. N сигналов с различными фазами управляют N транзисторами, работающими в режиме класса С, выходные сигналы которых объединяются для формирования импульса через каждые 360°/N градусов. Благодаря использованию N транзисторов мощность входного сигнала может быть в N раз выше мощности, необходимой для насыщения транзистора.

Умножитель частоты на фазовращателях

рис.1, а

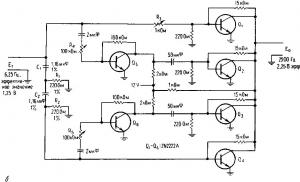
Описываемый умножитель звуковой частоты на 4 (рис.1, б) содержит частотно-зависимые 90°-ные фазовращатели R1C1 и R2C2. Транзисторы Q1 и Q4 формируют импульсы, сдвинутые на выходе по фазе на 0 и 90°. Фазовая инверсия импульсов осуществляется транзисторами Q5 и Q6, которые управляют транзисторами Q2 и Q3, в результате чего на выходе последних образуются импульсы с фазовым сдвигом 180 и 270°. Сдвинутые по фазе на 90° выходные импульсы объединяются для формирования учетверенной частоты. Умножитель звукового диапазона учетверяет частоты от 625 до 2500 Гц.

Умножитель частоты на фазовращателях

рис.1, б

Амплитуда входного сигнала устанавливается до требуемого значения на базе транзистора Q4. Кроме того, резисторами R3, R4 и R5 можно регулировать амплитуду сигнала для транзисторов Q1, Q2 и Q3. Осциллограмма показывает высокое качество выходного сигнала при умножении на 4 входной частоты 2500 Гц.

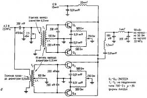
По сравнению с обычными устройствами, умножители частоты на фазовращателях на высоких частотах обладают меньшим уровнем субгармоник. На рис.2, а показан высокочастотный вариант такого умножителя (также на 4), в котором для сдвига фазы на 90° используется простой фазовращатель в виде LCR-цепи (рис. 2, б). Интересным свойством такой цепи является то, что при равных значениях реактивных сопротивлений фазовый сдвиг между входом и выходом равен 90° независимо от сопротивления R. Это позволяет регулировать как амплитуду (изменением R), так и фазу (изменением L или С) сигнала.

Умножитель частоты на фазовращателях

рис.2, а

Умножитель частоты на фазовращателях

рис. 2, б

Индуктивность L образована первичной обмоткой трансформатора T1; с вторичной обмотки на транзисторы Q1 и Q2 поступают сигналы, сдвинутые соответственно на 90 и 270°. Фазовые сдвиги 0 и 180° осуществляются трансформатором Т2, который подключен к транзисторам Q3 и Q4.

П-образная индуктивная цепь на выходе обеспечивает оптимальное согласование с 50-Ом нагрузкой и небольшое подавление субгармоник. В отличие от обычных устройств данный умножитель подавляет субгармоники и не требует фильтрации на выходе.

Как показывают измерения при помощи анализатора спектра, вторую и третью гармоники можно легко подавить более чем на 50 дБ относительно уровня полезной четвертой гармоники.





counter  ||  Хостинг Web1.0